根据《关于印发<2022-2024年省属高校、科研院所和医疗卫生机构等单位急需紧缺专业目录>的通知》(甘组通字〔2022〕173号)和《关于省直事业单位引进高层次和急需紧缺人才相关工作的补充通知》(甘组通字〔2019〕111号)精神,经学校研究,现面向社会和高校毕业生公开考核招聘事业编制急需紧缺专业硕士研究生11名。现将有关事项公告如下:
一、基本条件
1.具有中华人民共和国国籍,享有公民的基本政治权利。
2.遵守宪法和法律,品行良好。
3.硕士毕业院校为国家“双一流”建设高校。(其中,工商管理可放宽至财经类专业院校,体育学可放宽至体育类专业院校,设计学可放宽至美术类专业院校,音乐与舞蹈学可放宽至音乐类专业院校)。
4.应聘人员所学专业须与招聘计划岗位专业一致,招聘岗位有专业方向要求的,考生须提供硕士培养院校研究生主管部门出具的学习方向证明。
5.招聘对象为面向社会和高校毕业生,年龄要求为1989年10月31日以后出生,2022年应届普通高校毕业生不受年龄限制。所有人员入职后须先从事至少3年的学生辅导员工作或行政管理工作。
6.应聘人员须在2022年10月31日前取得硕士研究生学历和学位。
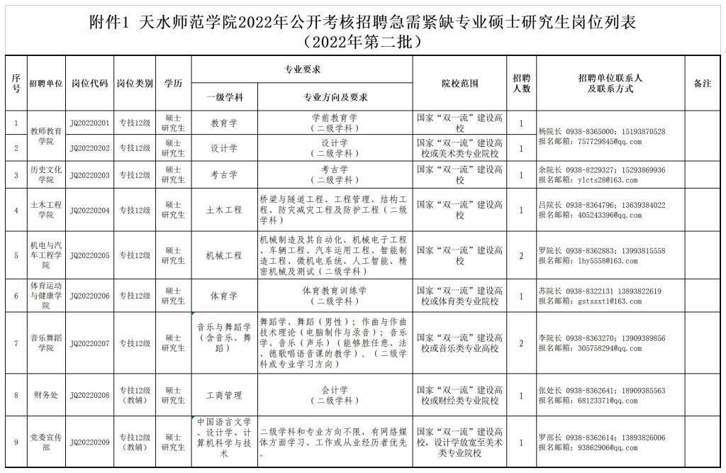
7.适应岗位要求的身体条件和《天水师范学院2022年公开考核招聘急需紧缺专业硕士研究生岗位列表(2022年第二批)》所需的专业等其他条件。
二、报名程序及要求
(一)报名时间:报名从2022年10月31日-11月10日,报名采取邮件报名的方式。
(二)报名方式:应聘报名的考生,需下载填写《天水师范学院2022年公开考核招聘急需紧缺专业硕士报名表》(附件2,正反面都需填写),附个人简历,压缩至一个文件,投递至相应学院(单位)的报名邮箱,邮件命名为:姓名+毕业院校+报考学院+岗位代码(例:张三+北京师范大学+教师教育学院+学前教育学+JQ20220201)。为确保招聘单位收到报名邮件,请应聘人员投递报名邮件后,务必电话联系招聘单位负责人确认。每人限报一个岗位。
三、资格审查
资格审查分为资格初审和资格复审两个环节,主要审核应聘人员学历、学位、专业方向、毕业院校、年龄、学科背景、工作经历等信息。
(一)资格初审。资格初审时间为2022年10月31日至2022年11月10日。资格初审根据公告要求和《岗位列表》中的招聘条件进行审查,由我校人事处牵头,招聘单位具体负责。我校将在资格初审时间内由招聘单位负责将资格初审结果通知考生,初审未通过者,不得参加资格复审。
(二)资格复审。资格复审时间为2022年11月11日-2022年11月12日。应聘人员须将以下材料(按照顺序扫描,电子版)发至招聘单位,进行资格审查,招聘单位加注审核意见后,报人事处进行资格复审。
1.《天水师范学院2022年公开考核招聘急需紧缺专业硕士报名表》一份。
2.本人身份证、学历学位证书(本科、硕士)复印件1份,本科、硕士学历证明须提供学信网截图一份。
3.有工作单位的应聘人员须按人事管理权限出具所在单位同意应聘报考的证明。
4.本人近期正面免冠蓝底2寸证件照(电子版)。
5.对于不符合应聘条件、提供虚假材料、或不能按时参加复审的应聘人员,将取消考试资格。
6.通过资格复审的应聘人员由招聘单位通知具体考核事宜。
四、综合考核
(一)考核时间。考核时间暂定为2022年11月15日至16日,由学校统一组织,考核具体时间及方式由学校另行确定。
(二)考核内容及方式。
1、考核内容:考核主要对应聘人员思想政治、学科背景、教学能力、科研能力、个人技能等方面进行量化评判。其中,由招聘学院(单位)负责对拟聘人员按照规定和程序进行思想政治表现审查,审查不合格者,不予聘用。对有师德失范行为的实行“一票否决”。
2、考核方式:根据招聘岗位的需要,考核采取试讲、答辩和实践操作等方式进行。
五、体检和公示
(一)体检
体检在三甲综合医院进行,参照《关于修订〈公务员录用体检通用标准(试行)〉及公务员录用体检操作手册(试行)的通知》(人社部发〔2016〕140号)文件执行。复检一般只进行一次,体检结论以复检结论为准。
(二)公示
将体检合格的人员名单在学校网页公示,公示时间为5个工作日。
六、备案及聘用
对公示无异议的人员,经学校研究同意聘用后,报省教育厅、省人社厅备案。省教育厅、人社厅备案后的拟聘人员,学校按照程序办理聘用手续。
七、其他事项
(一)凡弄虚作假者,不论何时发现,一经查实,即取消聘用资格。
(二)公开招聘考核工作在学校纪委监察处的监督下进行。应聘人员在招聘过程中对招聘工作若有异议,可向学校纪检监察部门反映。
人事处电话:0938-8363713;15809426411
学校纪委监督电话:0938-8361867
附件1:天水师范学院2022年公开考核招聘急需紧缺专业硕士研究生岗位列表(2022年第二批)
附件2:天水师范学院2022年公开考核招聘急需紧缺专业硕士报名表
天水师范学院
2022年10月31日
